Tips Dataset Analysis#

Python NumPy Pandas Seaborn Matplotlib Scikit-learn

02/2023

Overview#

Exploratory data analysis on a tips dataset comparing tips received by male and female servers. The project employs bootstrap resampling techniques to generate statistically robust confidence intervals and uses kernel density estimation for accurate distribution modeling.

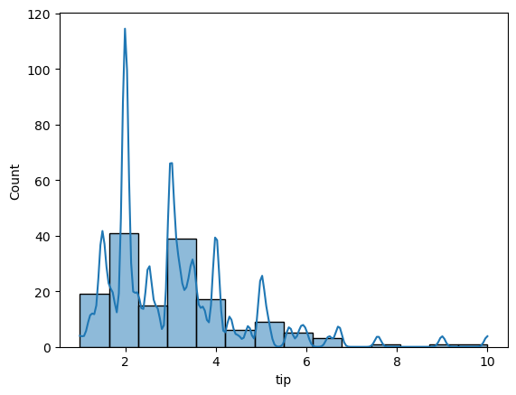
Tips distribution comparison

Initial distribution comparison of tips by server gender.#

Bootstrap resampling results

Bootstrap resampling distribution of mean tips.#

Smoothed bootstrap distribution

Smoothed bootstrap with kernel density estimation.#

Confidence interval visualization

Confidence intervals for mean tips comparison.#

Methodology

Statistical Methods:

  • Bootstrap Resampling: Generated thousands of resampled datasets to estimate the sampling distribution of the mean tip amount for each server gender

  • Smoothed Bootstrap: Applied kernel density estimation to the bootstrap distribution for a continuous representation

  • Confidence Intervals: Computed 95% confidence intervals from bootstrap distributions to assess whether the difference in mean tips is statistically significant

Key Findings: The analysis examines whether there is a statistically significant difference in tipping behavior based on server gender, using non-parametric methods that make no assumptions about the underlying distribution.

Technologies#

Category

Tools

Data Processing

NumPy, Pandas

Visualization

Seaborn, Matplotlib

Statistical Analysis

Scikit-learn, Bootstrap methods

View on GitHub